台州市新型冠状病毒肺炎疫情防控工作指挥部通告18号
台州市新型冠状病毒肺炎疫情防控工作指挥部通告18号关于全面落实“十进小门”管控标准的通告当前,疫情防控工作已由“封闭式管控 ”向“精密型智控”转变。

椒江区新型冠状病毒感染的肺炎疫情防控指挥部2020年2月3日温馨提示:为了自己 、家人和他人的身体健康 ,疫区返椒人员必须居家隔离14天,戴好口罩,必须服从隔离管控要求,不得离开居住场所、不得故意隐瞒症状、不得和家人近距离接触、不得招呼亲朋好友上门走动 。

台江区新型冠状病毒感染肺炎防控工作应急指挥部通告根据当前台江区疫情防控形势 ,按照《新型冠状病毒肺炎防控方案》相关规定,并经专家组综合研判,决定自2022年11月1日8时起 ,划定以下2个疫情防控高风险区 、4个疫情防控中风险区。

金华永康市调整风险等级根据永康市新型冠状病毒肺炎疫情防控工作指挥部通告〔2022〕19号,自2022年1月20日18时起:解除永康市封控区、管控区和防范区的管控措施;解除Ⅱ级应急响应,转为常态化疫情防控;永康市全域调整为低风险区域。
台州市举行第三场新型冠状病毒感染的肺炎疫情防控工作新闻发布会2月3日下午 ,台州市举行第三场新型冠状病毒感染的肺炎疫情新闻发布会。
不是强制的,但是如果不隔离,会有人给你带到专门的地方隔离 。2021年9月19日 ,安溪县新型冠状病毒感染的肺炎疫情应急指挥部发布第18号通告,将龙涓辖区长新村、安美村 、举溪村、福都村、福黎村划为封控区,实行“区域封闭 、足不出户、服务上门”。

台州市新型冠状病毒肺炎疫情防控指挥部通告41号
台州市新型冠状病毒肺炎疫情防控指挥部通告42号当前 ,境外新冠肺炎疫情大流行仍处于高位运行,奥密克戎变异株已呈现快速发展势头,国内疫情多点散发。现正值元旦、春节临近之际,台州市新型冠状病毒肺炎疫情防控指挥部发布如下通告:严格人员出行管理提倡减少跨省出行 。
南村镇 、洛浦街、钟村街、石壁街严格按照《新型冠状病毒肺炎防控方案(第九版)》有关对低风险区管控的要求 ,实行“个人防护 、避免聚集”管理措施。大石街继续按区新型冠状病毒肺炎疫情防控指挥部第31号、第32号、第33号通告规定的措施执行。
接种新冠疫苗是预防控制新冠肺炎传播最经济、最有效 、最方便的措施,更是每一位公民应尽的责任和义务 。请符合新冠疫苗接种条件的市民积极主动接种,共筑全民免疫屏障。
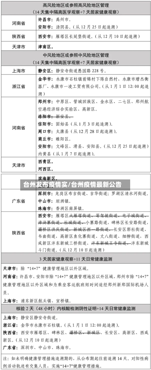
台州发布27个地区来台返台人员实施2+14健康管理
台州发布27个地区来台返台人员实施“2+14 ”健康管理11月14日0-24时 ,31个省和新疆生产建设兵团报告新增确诊病例52例。其中本土确诊病例32例,含12例由无症状感染者转为确诊病例 。
对所有来自或途经国内疫情中高风险地区所在街道或参照中高风险地区管理的县来台返台人员,一律实施“14+7”健康管理措施 ,即14天集中隔离医学观察+7天居家健康观察。
其中要求,9月7日以来有黑龙江省哈尔滨市巴彦县兴隆镇旅居史的来台返台人员应立即主动上报社区,并配合落实“14+7”健康管理措施;哈尔滨市其它地区来台返台人员应主动开展一次核酸检测 ,并配合落实“2+14 ”健康管理措施。要求加强自我健康监测 。
台州新型肺炎最新疫情(台州新型肺炎最新疫情情况)
022年10月30日0-24时,浙江省新型冠状病毒肺炎疫情情况如下:新增本土阳性感染者:共3例。其中,集中隔离点检出2例 ,卡口拦截1例,均已落实管控措施。新增确诊病例:共1例,且为本土病例(台州市)。该病例系此前无症状感染者转为确诊,当日无新检出确诊病例 。同时 ,无境外输入病例。
台州新型冠状病毒感染的肺炎确诊病例温岭市黄岩区三门县仙居县台州湾集聚区55例21例14例13例4例路桥区椒江区天台县临海市玉环市总计13例10例8例8例1例147例截至12月7日24时,全市共追踪到密切接触者4171人,已解除医学观察4171人。
境外输入:95例(广东20例、广西17例、上海12例等 ,含20例由无症状感染者转为确诊病例) 。
台州市举行第三场新型冠状病毒感染的肺炎疫情防控工作新闻发布会2月3日下午,台州市举行第三场新型冠状病毒感染的肺炎疫情新闻发布会。
截至3月24日24时,全国新型冠状病毒肺炎疫情情况如下:新增确诊病例:47例 ,均为境外输入病例。分布地区:上海19例,北京5例,广东5例 ,天津4例,福建4例,内蒙古2例 ,江苏2例,四川2例,吉林1例,浙江1例 ,山东1例,陕西1例 。新增死亡病例:4例,其中湖北武汉2例 ,其他地区2例。
台州市举行第四场新型肺炎疫情防控工作新闻发布会
台州市举行第四场新型肺炎疫情防控工作新闻发布会2月4日下午,台州市举行第四场新型冠状病毒感染的肺炎疫情新闻发布会。2020年2月3日0时-24时,全市报告新型冠状病毒感染的肺炎新增确诊病例6例 ,其中椒江1例 、临海1例、温岭1例、天台1例 、仙居1例、三门1例;新增出院病例4例,其中临海1例、温岭3例 。
全市各级党政机关 、企事业单位无症状和轻症干部职工根据身体状况和岗位需要,做好个人防护可正常上班。
外交部表示中国采取了最全面、最严格的防控举措;国家卫健委表示有信心、有能力有效控制并战胜疫情。外交部回应当地时间1月30日晚 ,世界卫生组织总干事谭德塞在日内瓦举行新闻发布会,说明新型冠状病毒感染的肺炎疫情已构成世界关注的突发公共卫生事件 。
国务院应对新型冠状病毒感染的肺炎疫情联防联控机制于2月8日举行新闻发布会,宣布启动应急审批 、强化市场监管并确保费用稳定 ,同时通报了最新疫情数据。
月7日16时左右,杭州市召开新型冠状病毒肺炎疫情防控工作第三十九次新闻发布会,通报了两名新冠肺炎轻型确诊病例的行动轨迹,提醒与病例有时空交集的人员主动向社区报告或检测核酸。
日下午 ,国新办就新型冠状病毒感染的肺炎疫情联防联控工作举行新闻发布会,主要信息如下:疫情复杂严峻,处于防控关键期 根据近期临床资料 ,病毒传播力有所增强,但毒力和致病性还需要验证。武汉采取的防控措施发挥重要作用,当前疫情处在早期散发阶段 ,应以更低成本控制疫情 。








