手游科技

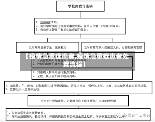
  • 【疫情急重症患者,疫情急重症患者处置流程】

    河南:严禁以疫情防控为由拒接患者!河南省卫健委发布《全力保障疫情期间群众紧急就医需求六项规定》,明确严禁以疫情防控为由拒接患者,要求医疗机构对急危重症及特殊患者先救治后筛查,不得因健康码异常、无核酸结果等推诿拖延。问题:在父亲阳性、女婴阴...

  • 华为疫情捐款多少/华为 疫情捐款

    曹德旺捐款都捐到哪里了曹德旺放弃美国国籍,为祖国捐110亿,财产都给了不识字的发妻陈凤英,以下是对这一陈述的详细阐述:放弃美国国籍退回绿卡:曹德旺确实曾申请过美国绿卡,但后来选取退回。他在美国开厂,是为了将中国民族企业更好地推向世界,而非...

  • 【近7天疫情,近7天疫情数据】

    石家庄“试验”失败,再次恢复全员核酸检测,这意味着什么?有序恢复生产生活秩序商场、超市、酒店、宾馆、药店、诊所、理发店、体育场、特色商业街区等与居民生活密切相关的服务行业严格实行防疫经理责任制,落实扫“场所码”、查验7两小时内核酸阴性证...

    2026/03/16
  • 【印度因为疫情死了,印度疫情死光了吗】

    转印度疫情汇总2021年7月30日星期五世界支援:印度卫生部向喀拉拉邦派遣6人专家组监测疫情。海外死亡统计:3,570名印度公民因新冠在国外死亡,沙特阿拉伯占约三分之一。疫苗接种:喀拉拉邦Wayanad区完成旅游区全员接种,包括从业人员。...

  • 江永县疫情(江永县疫情防控通知)

    11月3日永州市疾控发布紧急提醒(11月3日永州市疾控发布紧急提醒公告...〖壹〗、我省邵阳与怀化疫情还处于持续发展期,11月1日,株洲市在主动就诊人员筛查出新冠肺炎阳性病例,11月2-4日,株洲市主城区及攸县城区实行3天静默管理,近来阳...

    2026/03/16
  • 【京东爆仓疫情,京东仓库疫情】

    京东客户说爆仓是什么意思〖壹〗、京东物流爆仓原因是入库量增加而仓储面积小。京东物流爆仓我们经常在年中和年底大促前可以听到这个词,为了大促销,京东仓储增大了商品的入库量,原有的仓储面积不够存放商品就会爆仓。或者说原有仓储面积没有得到合理的利...

    2026/03/16
  • 【疫情山东权威发布,山东疫情事实动态】

    辟谣:别信,“关于调整疫情防控措施的通告”信息是谣言!谣言内容:网上流传的“关于调整疫情防控措施的通告”信息中提到“11月6日起企业复工复产、学生复课、私家车通行、小区解除封闭管理、小区全面解禁、县区流动、重点行业人员接种第三针”等内容。...

  • 旅途疫情防控/疫情旅游管控

    防控疫情需要注意的事项20条〖壹〗、乘公共坐交通工具时分散就座,全程佩戴一次性医用口罩,保持安全距离,切记不可在车上吃东西,手不能乱摸车上物品,触摸公共用品后不触碰眼口鼻。〖贰〗、全程佩戴口罩、与他人要保持距离、回家或回办公场所要换衣服、...

    2026/03/16
  • 【今天温州疫情情况,今天温州疫情情况最新消息】

    温州疫情是几号放开的温州疫情是2022年12月25日14日放开的。通过查询相关资料显示:2022年12月25日14时浙江温州疫情最新出入政策,浙江温州疫情防控最新政策规定。出温州-:切实加强个人防护,请广大市民尽量减少离温及跨省出行,不前...

  • 疫情蔓延境外输入/疫情的境外输入什么意思

    下一步云南防控部门将采取哪些措施遏制疫情的蔓延?落实外堵输入措施遵循早期发现、早期报告、早期治疗等原则,持续强化对外来输入性病例的防控,防止外部病例输入引发本地传播。社区分类防控管理无疫情社区:以外堵输入为主,通过社区管理、网格化管理...


返回顶部